

自助設備物聯網系統
自助設備物聯網系統 提供投幣式自助商店雲端服務,使業主在任何時候、任何地方都能夠即時掌握店內營業與設備資訊,並即時解決顧客問題,提升店家營運效能。
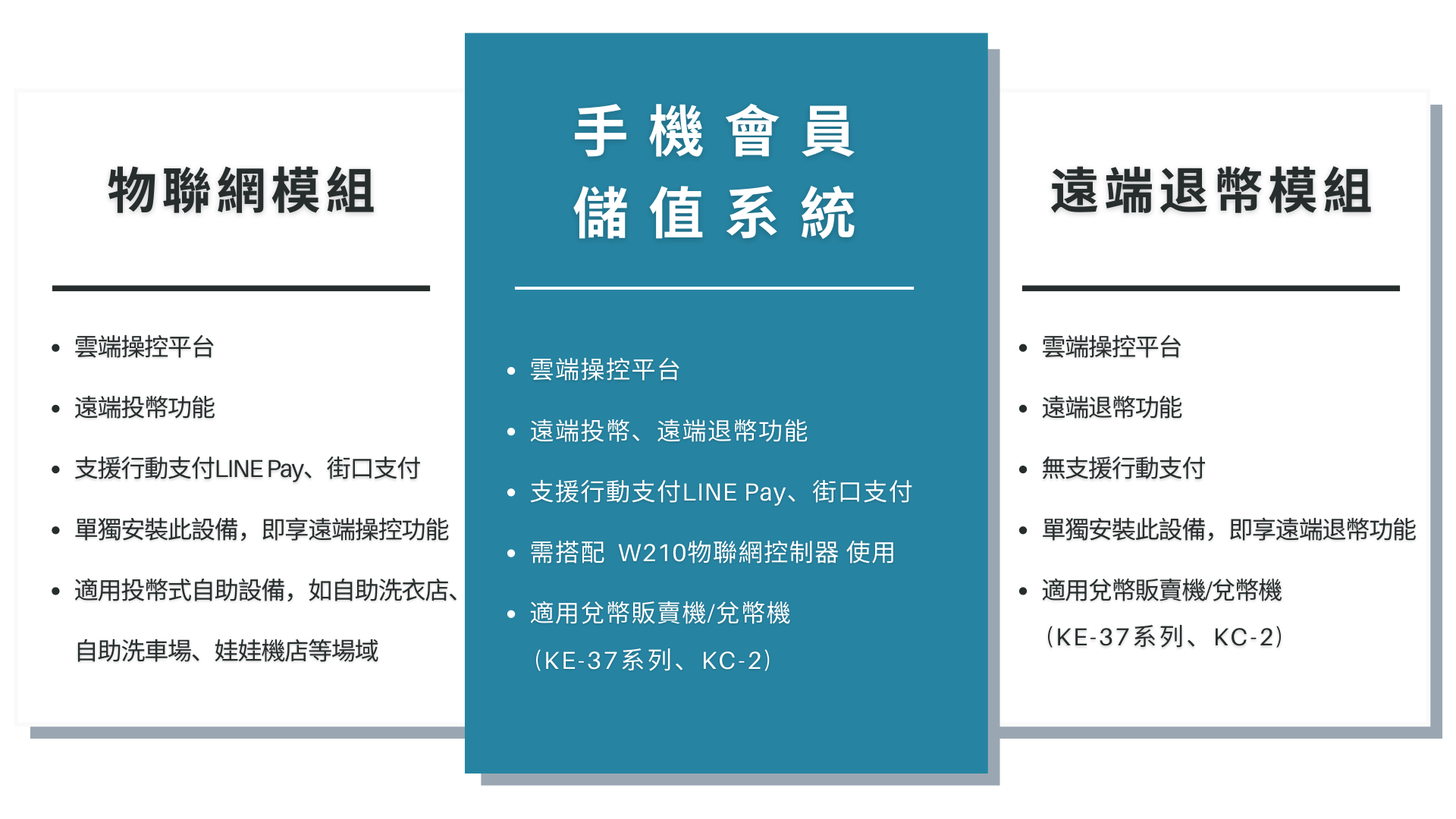
此外,也導入會員儲值管理系統,使消費者除使用現金投幣外,免下載APP,透過掃碼,即可使用行動支付(LINE Pay與街口支付)與會員儲值點數消費,三種支付願望一次滿足,操作容易,快速上手,提升消費者對店家的好感度。
品質保證,一年保固
針對設備安裝,採用免改機、不破線方式,接上立即使用,且產品皆享一年保固。
操作簡單,輕鬆上手
每台設備皆有一組專屬的QR CODE,掃碼後,立即進入選擇支付畫面,操作直覺、簡單,輕鬆上手。
遠端操控,即時解決
透過雲端平台遠端操控設備,讓您不用專程跑去現場,也能即時解決顧客的困擾。
行動支付,輕鬆擁有
透過LINE Pay與街口支付等第三方支付品牌,完成消費體驗。程序簡單,輕鬆擁有!
會員制度,打造忠實顧客
會員儲值新型態,讓會員消費更方便!
運用會員專屬的功能與優惠,吸引加入會員,留住您的顧客!
加密連雲,安全無虞
所有資料皆經安全加密技術上傳至雲端,使用與Google同等級的TLS1.2協定來建立安全連線與傳輸資料,讓您便利又放心!